重要!4月1日起,光伏、陶瓷、玻璃等产品出口退税取消(附清单)
澳门彩资料官方网站www2026.01.12澳门彩资料官方网站www291

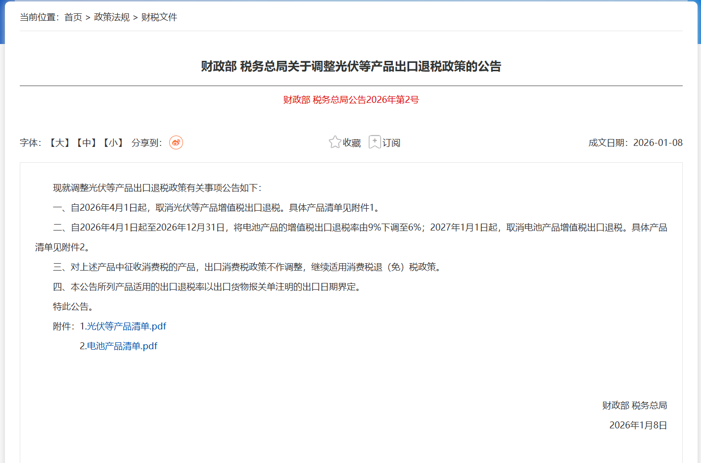
1月8日晚间,财政部、税务总局公告称,自2026年4月1日起,取消光伏等产品增值税出口退税。自2026年4月1日起至2026年12月31日,将电池产品的增值税出口退税率由9%下调至6%;2027年1月1日起,取消电池产品增值税出口退税。

1.png

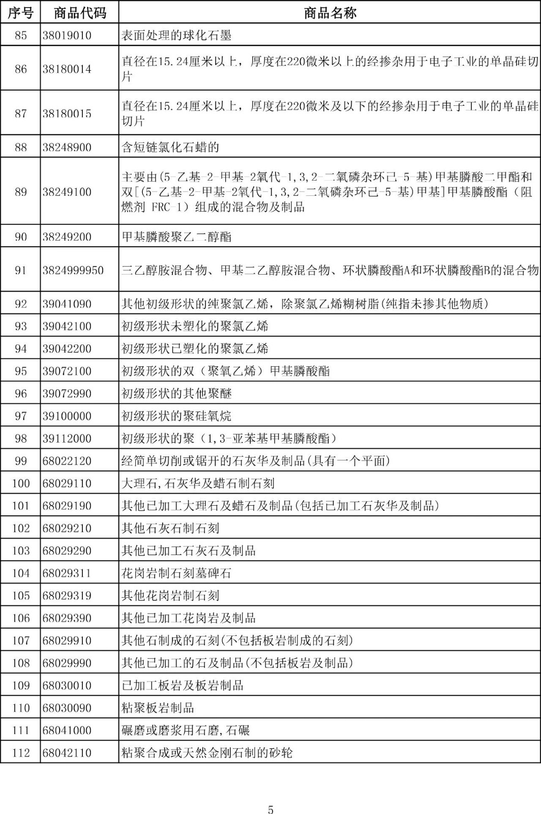
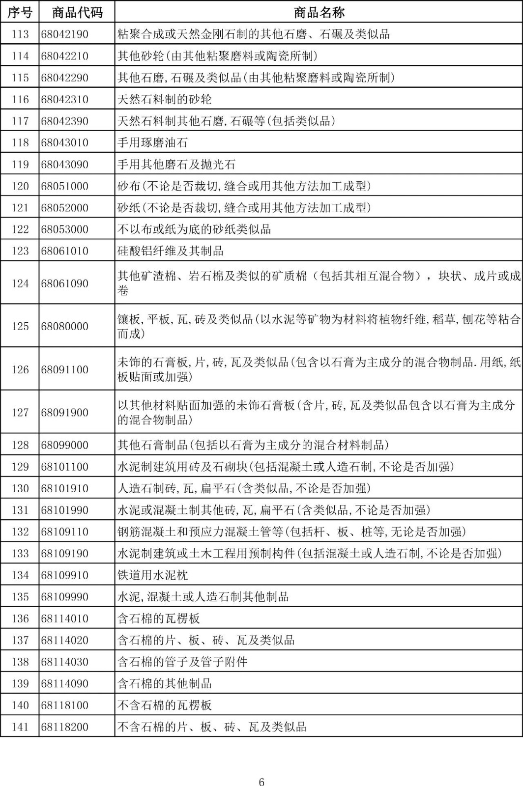
值得注意的是,从实施范围看,退税政策调整涉及的清单显示,受影响的产品除了光伏和电池相关产品外,还包括化学原料及制品(基础化工原料、有机磷类化合物等)、塑料PVC及聚合物类、厨房用具、陶瓷用品、有机硅、水泥、玻璃制品等相关产品。


2026年4月1日起,取消光伏等产品增值税出口退税


11.jpg

自2026年4月1日起至2026年12月31日,将电池产品的增值税出口退税率由9%下调至6%;2027年1月1日起,取消电池产品增值税出口退税

想要官方清单:可登录汉连物流官网(/),咨询客服获取。


政策调整:从扶持到转型的深度变革


我国光伏产业迎来重大政策调整——自纳入出口退税政策体系以来,首次全面取消相关产品增值税出口退税。这一举措标志着我国新能源产业政策导向的重大转变,对光伏行业未来发展影响深远。


1、政策演变:从高比例退税到逐步取消


我国光伏行业出口退税政策始于2013年10月,彼时企业可享受高达50%的增值税退税比例,这一政策成为支撑行业海外扩张的关键工具,助力我国光伏产品迅速打开国际市场。


随着行业竞争力不断提升,退税政策也逐步优化。2024年11月15日,财政部、税务总局发布2024年第15号公告,将部分成品油、光伏、电池、部分非金属矿物制品的出口退税率由13%下调至9%,政策调整迈出重要一步。


相较于光伏产品,电池产品的政策调整更具特殊性。公告明确,自2026年4月1日起至2026年12月31日,电池产品的增值税出口退税率由9%下调至6%;2027年1月1日起,取消电池产品增值税出口退税。这种梯度过渡期的设置,充分考虑了电池环节的产业特点和发展需求。


2、政策调整的合理性与“反内卷”成效


对于此次政策调整,厦门大学中国能源政策研究院院长林伯强认为,出口退税政策最初旨在鼓励行业发展。如今,受技术进步和规模扩大影响,电池成本已大幅下降,取消出口退税政策具有合理性。


中国光伏行业协会咨询专家吕锦标也表示,取消出口退税是“反内卷”的重要举措。自去年起,全行业已改变低价抢单的恶性竞争模式,通过降负荷、以销定产等方式改善供需关系,推动价格复苏,“反内卷”取得实际成效。


中国光伏行业协会名誉理事长王勃华在2025光伏行业年度大会上透露,行业自律使内卷外化得到一定遏制,出口价格止跌。2025年前10个月,我国光伏产品出口总额244.2亿美元,同比下降13.2%,降幅较2024年同期的34.5%明显收窄,进一步印证了政策调整的积极效果。


3、行业影响:电池环节承压,加速产业转型


政策调整对光伏行业不同环节影响各异。业内人士指出,相较于组件环节,电池环节在过渡期内面临更大的经营策略调整压力。


短期内,企业可能通过压缩费用来应对6%的退税率;长期来看,随着2027年退税归零,缺乏技术溢价的落后产能将加速被淘汰,电池环节的价格弹性与利润波动预计将比组件环节更为剧烈。


从长远视角看,此次政策调整标志着中国新能源行业从“单纯出口产品”向“全球化本地生产”的转型。为规避贸易壁垒、对冲国内出口成本上升,企业将加速在欧洲、中东及北美等地布局产能,推动全球产业链重构。


我国光伏产业出口退税政策的调整,是顺应行业发展的必然选择,既有助于优化产业结构、提升行业竞争力,也将推动中国新能源产业在全球市场实现更高质量的发展。


来源:整理于焦点世界、海运网


小贴士

澳门彩资料官方网站www拥有区内区外七个报关网点,为海陆空进出口提供报关报检服务,是海关高级认证的AEO企业,蝉联六届全国优秀报关行称号,是海关预归类服务单位。公司拥有加工贸易、预归类、减免税、产地证、税证调研、关务策划专员、关(检)务师等专业技术人员近60人。


商务中心 Amoly 陈经理

TEL:0592-5608333-118/19859176643(微信同号)

Email:[email protected]